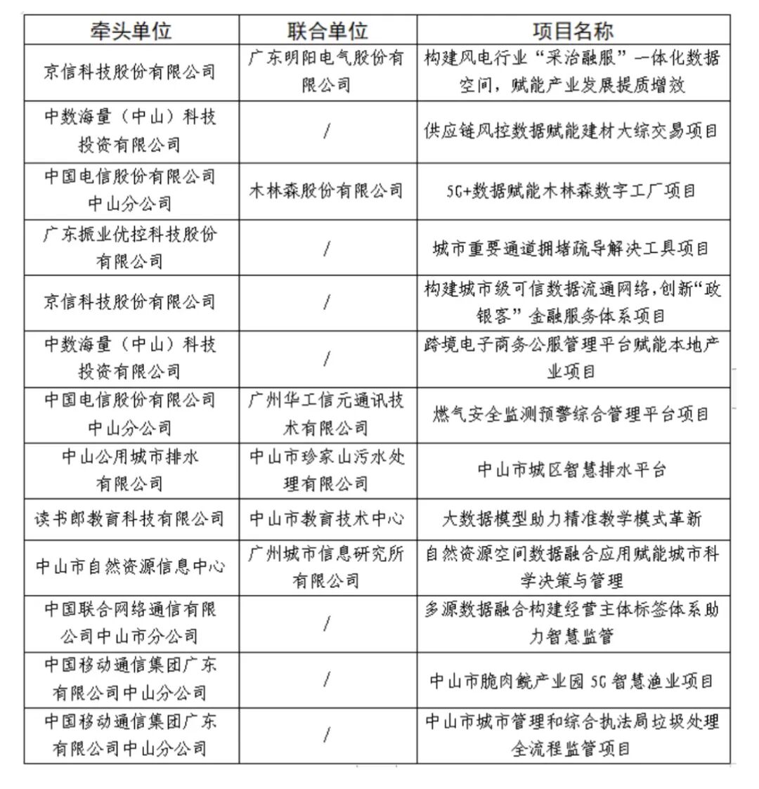
13个项目入围!中山“数据要素×”优秀案例获奖名单出炉
10月18日,由中山市政务服务和数据管理局主办,中山市信息产业协会承办的2024年中山市“数据要素×”优秀案例颁奖活动在中山市城建集团举办。
此次评选活动吸引了全市多家优秀企业团队的33个案例参赛。通过多位省级权威专家评选,13个案例入围2024年中山市“数据要素×”优秀案例。活动现场,中山市政务服务和数据管理局党组书记叶永忠为获奖团队颁奖。

中山市政务服务和数据管理局领导为获奖团队颁奖。南方+ 卢子衡 拍摄
据了解,“构建风电行业‘采治融服’一体化数据空间,赋能产业发展提质增效项目”“供应链风控数据赋能建材大宗交易项目”“5G+数据赋能木林森数字工厂项目”“城市重要通道拥堵疏导解决工具项目”等13个获奖案例涵盖了工业制造、商贸流通、交通运输、应急管理、金融服务、科技创新等多个行业领域的数据要素创新。 “13个优秀案例中,有4个案例在2024年‘数据要素×’大赛广东分赛中斩获佳绩。这些优秀案例不仅展示了中山市企业在数据治理、数据应用、数据安全等方面的最新成果,更体现了数据作为生产要素在促进产业升级、优化资源配置、提升治理效能等方面的巨大潜力。” 中山市政务服务和数据管理局总工程师阮小星表示,数据作为新的生产要素,不仅能优化资源配置、提升生产效率,还能够洞察市场需求、创新服务模式,为传统产业转型升级注入新的活力。 
省赛获奖案例代表分享案例。南方+ 卢子衡 拍摄
2024年国务院政府工作报告明确指出,要深化大数据、人工智能等研发应用,健全数据基础制度,大力推动数据开发开放和流通使用。今年10月8日,《广东省数据条例(草案)(征求意见稿)》正式向全社会公开征求意见,标志着全省的数据要素发展迈入新阶段。
近年来,中山市积极落实国家关于培育数据要素市场的战略部署,致力于推动全市数据要素市场化配置改革。为推动数字经济发展,中山一手推动数据要素的市场化配置改革,加快培育数据要素市场,一手推动“数据要素×”优秀案例参与评选、推广应用,以此支持、鼓励各类主体孵化新技术、新产品,培育新模式、新业态,充分释放数据要素价值。

活动现场。南方+ 卢子衡 拍摄
数据是一座城市的基础性资源和战略性资源,也是重要生产力。因此,各级党政机关、企事业单位依法履职或提供公共服务过程中产生的公共数据,具有规模体量大、数据质量好、价值潜能大、带动作用强的特点。加快公共数据资源开发利用,是深化数据要素市场化配置改革的先导工程,是以数字化助力经济社会高质量发展的重要举措。
为加快中山公共数据资源的开发利用,中山抢抓机遇,建设了全市统一的公共数据授权运营平台。在颁奖仪式上,“中山市公共数据授权运营平台”正式启动,为全市公共数据运营提供安全、稳定的流通渠道。 “数据的深度挖掘与高效利用,是推动经济社会、城市治理高质量发展的关键力量,也是中山实现转型升级、跨越发展的必由之路。”阮小星表示,展望未来,中山将加快构建以数据为关键要素的数字经济体系,进一步完善数据基础设施,加强数据资源整合共享,优化数据治理体系,强化数据安全保护,为数据要素的高效流动和价值创造提供更加坚实的基础。 获奖名单


当前位置: 