近日,中山市特色“一件事”——
“小榄镇印刷企业信息变更一件事”
正式实施
哪些事项可以办理?
受理条件是什么?
为进一步优化企业服务流程,优化营商环境,小榄镇公共服务办公室在市政务和数据局、市市场监管局等部门的指导下制定《中山本地特色服务一件事——“小榄镇印刷企业信息变更一件事”》,并于近日正式实施。该“一件事”旨在通过跨部门协同,简化审批环节,实现企业“跑一次、交一套材料”,即可同步完成全部变更手续。
01 包含事项
(一)个人独资企业变更登记、内资有限责任公司变更登记、内资分公司变更登记、合伙企业变更登记。
(二)印刷业经营者变更名称、法定代表人或者负责人、住所或者经营场所等主要登记事项,或者终止印刷经营活动备案。
02 受理条件
印刷业经营者营业执照变更,同时变更名称、法定代表人或者负责人、住所或者经营场所等主要登记事项,或者终止印刷经营活动,应当报市市场监管局和原批准设立的出版行政部门备案。
03 办理时限
“小榄镇印刷企业信息变更一件事”办理时限压缩:2-7个工作日
原法定办理时限:20个工作日
承诺办理时限:
营业执照、印刷经营许可证同步完成,最快2-7个工作日可领取新的营业执照和印刷经营许可证,降低企业的办事时间成本。业务办结后,无需专程到窗口排号领取证件,小榄镇政务服务中心提供快递邮寄服务,安全可靠,准时送达。
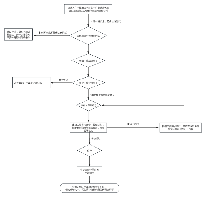
04 办理流程图

办事窗口:小榄镇政务服务中心“菊城政务通”窗口
办公时间:工作日:9:00-12:00,13:30-17:00
办事指南链接:https://www.gdzwfw.gov.cn/portal/v3/guide-combo/11442000MB2C9091X4344TC252CW001(请打开浏览器复制该网址搜索后获取办事情形所需材料)
办理过程中如有疑问
可拨打生产经营业务电话
0760-87866225
赶紧转发给需要的朋友吧
让我们携手优化营商环境
助力企业轻松前行~